Background
The difficulties associated with shock tests are related to the fact that:
tests are short in duration (often just of few ms) so the controller has no time to adapt
tests are destructive therefore iterating is often impossible
because of the high velocities and accelerations involved tests have to be performed in open-loop (the command drives the valve directly, not through the PID loop)
the specifications and forces involved mean that our normal assumptions (e.g. negligible cross-head deflection) no longer apply
For these reasons Shock Test machines require control systems that are very targeted, costly to tune (based on empirical data) and difficult to maintain. The approach taken with Pulsar aims at minimising the costs and risks listed above. It makes use of the flexibility of EZFlow? to minimise the amount of specific user front end programming and it uses internal dynamic models in the loop to generate the drive files.
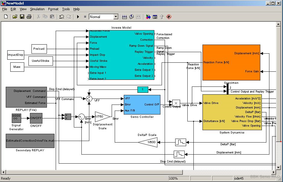
The model-based approach
In this approach, a Simulink model of the system is first created at Servotest. The model takes into account many of the parameters that influence the dynamics of the system. Some of them (such as piston mass and area, bulk modulus or the compressible volume) are known and set at the factory. Others (such as valve response, flow losses or viscous damping) are estimated at Servotest but need to be fine-tuned on site based on experiments. This model is compiled into an executable that produces open-loop drive files based on desired velocity profiles. If further closed-loop control is practical this can be implemented in real-time by a Socket that implements the system modeled dynamics.
The EZFlow environment
The whole test procedure is implemented in an EZFlow? sequence that is pre-programmed by the Servotest engineer and password protected to prevent alteration by the end user. The sequence is composed of the following steps:
velocity profile specification
call to the model to obtain the drive file
play the drive file with Replay
display responses
Iterate if appropriate
Reset system back to safe configuration
Data management
At the end of the sequence all relevant files are saved in user-specified test directories for subsequent analysis. The desired and achieved responses are displayed on a single graph for easy comparison. The EZFlow? environment allows the data to be automatically exported to a visualisation tool such as DAP or converted to specific data file formats for analysis by third party software packages.